T&T Multifunktionsinstrument -> Drehzahlmesser springt


Wie mach ich und wo bekomme ich was? Was ist gut und günstig?
Serbig
SV-Rider
Beiträge: 10
Registriert: 03.01.2017 18:17


T&T Multifunktionsinstrument -> Drehzahlmesser springt

#1

Beitrag von Serbig » 19.04.2018 12:30

Hallo zusammen,

bevor ich zum Problem komme, erst mal etwas Vorgeplänkel (wer das nicht lesen möchte, kann zum Punkt "Problem" weiterscrollen :D):
Es ist etwas länger her, dass ich mich vorgestellt habe. Damals habe ich mich "vorsorglich" angemeldet, weil ich nach einer SV 650 für meine Frau gesucht habe und wusste, dass ich früher oder später eure Hilfe in Anspruch nehmen würde.

Seit März 2017 hat meine Frau - dank eines lieben Mitforisten - eine SV 650 AV. Ihr einziger Kritikpunkt (an der sonst wundervollen Maschine): Die schlechte Ablesbarkeit des Drehzahlbalkens am Koso DB-01R. Als ich am Montag zufällig sah, dass das Multifunktionsinstrument von T&T (von Koso hergestellt?) im Angebot ist, habe ich spontan zugeschlagen und das Instrument auch verbaut.

Problem:
Der Drehzahlmesser des T&T-Multifunktionsinstruments springt.

Folgendes habe ich gemacht:
Ich habe die Anschlüsse des T&T-Instruments so verbunden, wie die äquivalenten Anschlüsse des DB-01R zuvor verbunden waren. Dabei wurde auch das originale Drehzahlsignalkabel verwendet.

Nun ist weit und breit im Internet zu lesen, dass es bei dem Instrument häufiger zu Schwierigkeiten mit dem DZM bzw. dem DZ-Signal kommt. Dabei wurde der Drehzahlmesser allerdings mit einem der mitgelieferten Drehzahlsensoren entweder direkt mit der Zündspule verbunden (Sensor B), oder es wurde ein Sensorkabel um das Zündkabel gewickelt (Sensor A).
t_t_anleitung_dzm.png
t_t_anleitung_dzm.png (104.76 KiB) 8520 mal betrachtet
Als Abhilfe in solchen Fällen wurde das Abschirmen des Signalkabels, das Verbauen eines Signalfilters (entweder selbst gebastelt oder z.B. ein Signalfilter von Koso) oder auch die Nutzung des originalen DZ-Signalkabels genannt (wenn vorhanden).

Nun zur Frage:
Ich nutze ja bereits das originale Signalkabel.
Hat sonst jemand das Instrument verbaut (oder auch nicht :) ) und kann mir nützliche Tipps geben, wie ich das Originalsignal mit möglichst wenig Aufwand beruhigt bekomme (bzw. kann ggfs. auf einen Fehler meinerseits hindeuten)?

Vielen Dank schon mal!

Benutzeravatar
Knubbler
SV-Rider
Beiträge: 3013
Registriert: 09.11.2013 21:07


Re: T&T Multifunktionsinstrument -> Drehzahlmesser springt

#2

Beitrag von Knubbler » 20.04.2018 19:58

Beim schalten der Zündspule entstehen starke gegen Induktionen über 100V, viele Zubehör Tachos (so wie mein Koso) können damit nicht umgehen. Man muss das Signal entsprechend Filtern. Zb mit einem RC Filter gegen Masse

Benutzeravatar
guzzistoni
SV-Rider
Beiträge: 17304
Registriert: 23.01.2010 15:33
Wohnort: 27777 Ganderkesee

SVrider:

Re: T&T Multifunktionsinstrument -> Drehzahlmesser springt

#3

Beitrag von guzzistoni » 22.04.2018 9:08

Ich habe überhaupt keine Probleme mit den T+T Instrument an meiner Kante. Das ist auch nur an das originale Signalkabel angeschlossen. Der DZM zeigt ruhig und verlässlich an.

Serbig
SV-Rider
Beiträge: 10
Registriert: 03.01.2017 18:17


Gelöst

#4

Beitrag von Serbig » 23.04.2018 21:39

Danke für die Rückmeldungen.

Ich weiß nicht, woran es liegt, aber bei der Knubbel meiner Frau war das Signal so erst mal nicht so richtig zu gebrauchen.
Die anderen Lösungen, d.h. Anschluss des Signalkabels am Pluspol der hinteren Zündspule und Abnahme des Drehzahlsignals via Induktion funktionierten allerdings noch schlechter:

- Per Pluspol angeschlossen zeigte das Instrument überhaupt nichts an
- Das per Induktion erzeugte Signal ließ den Drehzahlmesser komplett wild zucken

Letzendlich musste ich also auch einen Tiefpassfilter basteln. Im Stand sah das Ergebnis schon mal gut aus - jetzt muss meine Frau mal testen, wie sich das Instrument beim Fahren verhält.

Benutzeravatar
guzzistoni
SV-Rider
Beiträge: 17304
Registriert: 23.01.2010 15:33
Wohnort: 27777 Ganderkesee

SVrider:

Re: T&T Multifunktionsinstrument -> Drehzahlmesser springt

#5

Beitrag von guzzistoni » 23.04.2018 22:05

..ich habe das nach beiliegendem Plan angeschlossen. Man muss dann nur nie richtige Einstellung im Tacho wählen.

Serbig
SV-Rider
Beiträge: 10
Registriert: 03.01.2017 18:17


Re: T&T Multifunktionsinstrument -> Drehzahlmesser springt

#6

Beitrag von Serbig » 23.04.2018 22:28

guzzistoni hat geschrieben:..ich habe das nach beiliegendem Plan angeschlossen. Man muss dann nur nie richtige Einstellung im Tacho wählen.
Ich habe bei allen Anschlussarten (ich habe vergessen zu erwähnen, dass ich auch das grüne Kabel, das aus dem Lichtmaschinendeckel kommt, auch probiert habe) mit allen Einstellungen probiert - sind ja nicht so viele:
Hi 0,5/1/2/3/4
Low 0,5/1/2/3/4

Wo das Instrument die Drehzahl nicht anzeigte, also beim grünen Kabel und beim Pluspol der Zündspule, änderte die Einstellung logischerweise überhaupt nichts.
Bei Induktion und Originalkabel brachte die richtige Einstellung natürlich das beste Ergebnis, das allerdings nur im Falle des Originalanschlusses halbwegs annehmbar war (Schwankungen von +/- 1k RPM in niedrigen Drehzahlen, im mittleren Drehzahlbereich +/- > 2k RPM und Sprünge).

Benutzeravatar
Knubbler
SV-Rider
Beiträge: 3013
Registriert: 09.11.2013 21:07


Re: T&T Multifunktionsinstrument -> Drehzahlmesser springt

#7

Beitrag von Knubbler » 24.04.2018 18:26

Dann scheint das ein Problem der Knubbel zu sein, sehr interessant

Benutzeravatar
Himbeergeist
SV-Rider
Beiträge: 565
Registriert: 16.06.2013 21:39
Wohnort: Dresden

SVrider:

Re: T&T Multifunktionsinstrument -> Drehzahlmesser springt

#8

Beitrag von Himbeergeist » 24.04.2018 19:33

Habe das Problem an meiner Knubbel auch: Schwankungen und Sprünge der Drehzahl. Angeschlossen ist der T&T an den originalen Stecker.
Ich hab mich aber daran gewöhnt...
Dateianhänge
wp_20160401_002t5s45.jpg
Gruß, Frank
_____________________________________________________________________________________________________________

Mal biste der Hund, mal biste der Baum.

Serbig
SV-Rider
Beiträge: 10
Registriert: 03.01.2017 18:17


Re: T&T Multifunktionsinstrument -> Drehzahlmesser springt

#9

Beitrag von Serbig » 24.04.2018 21:27

Danke für die Rückmeldung. Könnte also wirklich ein Knubbel-Problem sein.

Da kann ich dir nur raten, einen Tiefpassfilter zu basteln. Meine Frau ist heute gefahren und berichtet von einem perfekten Drehzahlmesser: keine Sprünge, keine Schwankungen.

Benutzeravatar
DWK
SV-Rider
Beiträge: 162
Registriert: 15.07.2017 23:17
Wohnort: 19258

SVrider:

Re: T&T Multifunktionsinstrument -> Drehzahlmesser springt

#10

Beitrag von DWK » 25.04.2018 17:48

Ich habe das bei meiner MZ auch gehabt. Ein abgeschirmtes Signalkabel hat dann geholfen. Der Drehzahlmesser ist schön ruhig.
MfG Gunther

Benutzeravatar
Sacknussen
SV-Rider
Beiträge: 1
Registriert: 13.06.2018 0:50


Re: T&T Multifunktionsinstrument -> Drehzahlmesser springt

#11

Beitrag von Sacknussen » 13.06.2018 1:16

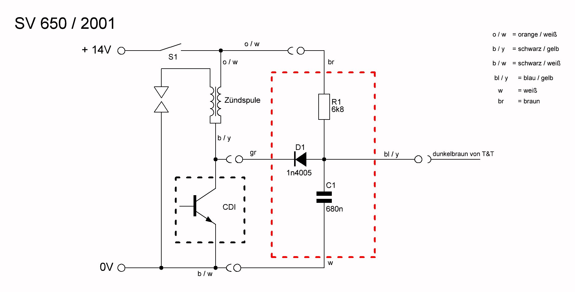
Hi liebe SV - Gemeinde, mußte ich mich doch extra anmeldem um die T&T - Geplagten vom Drehzahlmesser gewackel zu erlösen. Habe es an der SV 650 s meiner Frau wie auf dem Schaltplan zu sehen, das rot umrandete, gelöst.
Dateianhänge
T&T_Drehzahl.jpg
SV 1000 S_2003 / SV 650 S_2001

Benutzeravatar
guzzistoni
SV-Rider
Beiträge: 17304
Registriert: 23.01.2010 15:33
Wohnort: 27777 Ganderkesee

SVrider:

Re: T&T Multifunktionsinstrument -> Drehzahlmesser springt

#12

Beitrag von guzzistoni » 13.06.2018 22:45

Besten Dank.
Vielleicht stellt das jemand in die kb.
Das Thema kommt ja immer wieder hoch.

Serbig
SV-Rider
Beiträge: 10
Registriert: 03.01.2017 18:17


Re: T&T Multifunktionsinstrument -> Drehzahlmesser springt

#13

Beitrag von Serbig » 14.06.2018 7:50

Sacknussen hat geschrieben:Hi liebe SV - Gemeinde, mußte ich mich doch extra anmeldem um die T&T - Geplagten vom Drehzahlmesser gewackel zu erlösen. Habe es an der SV 650 s meiner Frau wie auf dem Schaltplan zu sehen, das rot umrandete, gelöst.
Joa, so geht's natürlich auch.

Ansonsten ist die etwas simplere Lösung via Tiefpassfilter (R-C-Glied) bereits hier im Forum zu finden.

Gelöschter Benutzer 25860


Re: T&T Multifunktionsinstrument -> Drehzahlmesser springt

#14

Beitrag von Gelöschter Benutzer 25860 » 07.12.2018 16:53

Hallo zusammen hat einer von euch ein Foto oder kann beschreiben an welchem Kabelstrang der Tacho angeschlossen wird?
Es gibt ja vier "Verknüpfungen" : blau (12 Anschlüsse) blau(6 Anschlüsse), grün und weiß (vom Tachogeber).

Wie habt ihr das Tachosignal angeschlossen? Mit dem gelieferten Magnet oder direkt an die Tachowelle?

https://photos.app.goo.gl/Ky27WwQ6n1hG8M5k7

Ich hab bislang noch nicht mit elektronischen Komponenten gearbeitet, dennoch hoffe ich das ihr mich soweit versteht.

Serbig
SV-Rider
Beiträge: 10
Registriert: 03.01.2017 18:17


Re: T&T Multifunktionsinstrument -> Drehzahlmesser springt

#15

Beitrag von Serbig » 08.12.2018 12:11

Hallo,

ich habe das originale Tachosignal benutzt - es ist ja bereits elektrisch und so brauchst du nicht noch mit den Magneten rumfummeln. Ich hatte es allerdings etwas leichter als du, weil die SV meiner Frau bereits ein Multifunktionsinstrument von Koso verbaut hatte. Ich habe mich also an den Anschlüssen des Koso-Instruments orientiert.

Ich werde in den nächsten Tagen leider nicht dazu kommen, in die Lampe zu schauen und zu sehen, wie die Kabel belegt sind. Diese Seite hier im Forum sollte allerdings weiterhelfen.

Ach ja: Wenn du auch das Instrument von T&T/Louis verbauen möchtest, musst du zwingend einen Tiefpassfilter für das Drehzahlsignal einsetzen.

Antworten